Data sources in PIQET

Where does the data come from?

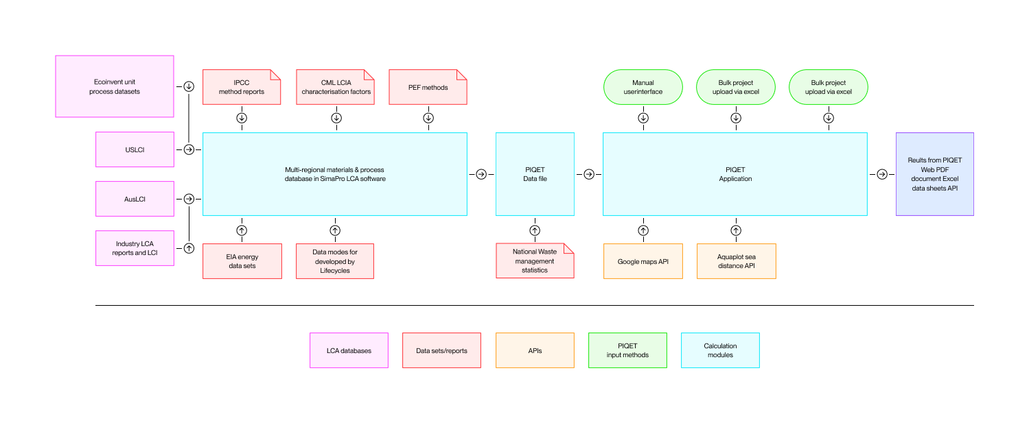
The data set supporting PIQET is primarily sourced from the ecoinvent database. ecoinvent is generally regarded as the world leading lifecycle inventory database, particularly in terms of transparency, completeness, and consistency. This data is then regionalized, to model theoretical production across 54 different regions. We also re-model end-of-life to allow for more complex, customizable end-of-life pathways allocations and recycled credits. Where possible and/or when requested by PIQET’s current users, we add new materials and technologies periodically. Where life cycle inventory data is not available, the most up-to-date government published statistics are used to enhance the model.

How good is the quality of the data?

The underlying data set that supports PIQET is a purpose-built database with consistent sources, rules, and calculation methods aligned with LCA standards.

We have several systems in place to check the accuracy of the data. This includes periodic updates on data sets that are ageing or consistently changing.

How often does the data get updated?

At PIQET, we understand the importance of keeping our database up-to-date. We collaborate with our global data supplier, ecoinvent, to conduct a major database overhaul every year. This ensures that our database remains reliable and comprehensive.

Currently, our database contains over 18,000 trustworthy life cycle inventory data sets, covering various sectors and geographical areas. It's constantly evolving to include new sectoral and geographical coverage.

In addition to the annual overhaul, we also perform routine updates four times a year. These updates include adding new and updated data, as well as implementing technical improvements. Furthermore, we actively make minor adjustments or corrections to the database based on user feedback.

For more information on the data, view our webinar on data sources and data quality here.

Data sources in PIQET

Previous
Previous

Understanding your functional unit (FU)

Next
Next

How do I add a custom material?